中华诗词论坛

 找回密码
 立即注册
查看: 358|回复: 8

[绝句鉴赏] 〔转贴〕对语的生成与规则——以《对类》为中心

[复制链接]
发表于 2021-2-28 19:50:08 | 显示全部楼层 |阅读模式
本帖最后由 孙逐明 于 2021-3-16 09:20 编辑

本文是香港大学张健教授的一篇论文,是对本人研究成果的有力支持

〔转贴〕对语的生成与规则:以《对类》为中心
张  健
提要:《对类)是古代流传最久、最为重要的对属启蒙教科书。此书将古代诗词赋中的对语分拆开来,按照对偶的规则编排,成为一个有系统结构的语料库。学习者依据规则运用相关语料就可以自由地作出对语。因此书之蒙学性质,流传虽广,但不受重视,现代学者未有专门研究。本文考察其版本及流传,探讨其编排方式,从而重建其对偶规则。文章对了解古代对语的生成方式及教学方法具有重要意义。
关键词:对类  对语  蒙学


  一、引  言

  陈寅恪先生《与刘叔雅论国文试题书》中说:“对偶确为中国语文特性之所在,而欲研究此种特性者,不得不研究由此特性所产生之对子。”①对子怎样生成,其间有什么机制?古代人自幼习对,其中有什么方法?要讨论这些问题,有一种书难以绕开,那就是《对类》——古代一部对属的启蒙教材。古人学做对语的途径有别,一是将前人所作的现成对语提供给学者,令其记诵,然后摹仿。像祝明《声律发蒙》、李渔《笠翁对韵》之类的书籍,便是如此。另一种途径是将前人的对语拆开,还原到最基本的单字,告诉学者如何由最基本的单字组合成对语。《对类》即属此类。这本书把古代诗词赋中的对语都分拆开来,按照对偶的规则编排,形成一个有系统结构的语料库。有了基本的语料与基本的组合规则,学习者据此就可以自由地作出对语。
  《对类》代表了宋元时代关于对属问题的认识,而对明清两代产生了深远的影响,奠定了明清时代有关对属问题论述的基础。但在传统书目中,此书住往被置于类书类中,一直没有引起文学研究者的注意。本文将以本书为中心,一探古人对属世界的奥秘。

  二、关于《对类》的编集、刊刻及流传
  关于《对类》一书,至今未见有现代学者做过真正的研究②。就现有文献看,最早提到《对类》一书的是元人程端礼(1271-1345),其《读书分年日程》卷一云:“更令记《对类》单字,使知虚实死活字;更记类首长天永日字,但临放学时,面属一对便行,使略知对偶轻重虚实足矣。”程端礼所见《对类》今已不存,然现存元刊本《诗词赋通用对类赛大成》跟其书有密切的渊源关系。③《诗词赋通用对类赛大成》为元至正二十年(1360)陈氏秀岩书堂所刻,至正二十六年(1366)增补重刊。编者不样。根据至正二十六年刻本牌记,此书乃是在旧编《诗对大成》基础上,增入《赋对珍珠囊》一书而成。 《诗对大成》、《赋对珍珠囊》二书久佚,然《文渊阁书目》卷三著录《诗对赛大成》一部一册,《珍珠囊》一部四册,当即前二书,可见二书明初尚有流传。流传至今的元刊本《诗词赋通用对类赛大成》与程端礼所提到的《对类》有渊源关系。程氏所云类首“长天永日”在《诗词赋通用对类赛大成》卷一天文门“长天永日第八”,“长天”与“永日”分别为本类平声与仄声之首,正是程端礼所谓“类首”。程氏所谓《对类》中单字、虚实死活,都与《诗词赋通用对类赛大成》相合。元刊本牌记云:“旧编《诗对大成》盛行么矣。”可见这类书籍流传已久。我们基本上可以推断,程氏所谓《对类》、《诗对大成》与《诗词赋通用对类赛大成》同为一类书,因而由《诗词赋通用对类赛大成》可以了解元代此类书籍的基本内容。
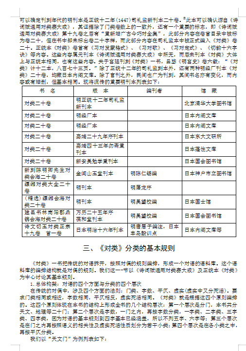
  《诗词赋通用对类赛大成》流传至明,曾被增改,其书名也被简化成《对类》。现存最早可以确定刊刻年代的明刊本是正统十二年(1447)司礼监新刊本二十卷。④此本可以确认源自《诗词赋通用对类赛大成》,其证据除了门类卷数上的一致外,还有一个重要的标志,即《诗词赋通用对类赛大成》第十九卷之后有“重新增广古今巧对全集”,此部分内容在卷首目录中被标为卷二十,但在书中却未标出卷二十字样,而此部分内容在司礼监本中被正式编入《对类》卷二十。正统本《对类》卷首有《习对发蒙格式》、《习对歌》、《习对定式》、《切韵十六字诀》等内容。这些内容属元刊本《诗词赋通用对类赛大成》中所无,而后来刊本《对类》大体上与正统本相同,也有这些内容。关于宫廷刊刻《对类》一书,吕毖《明宫史》卷六载:“《对类》计十二本,八百七十三页。”除了正统十二年的司礼监刻本外,还有两种明经厂刊本《对类》二十卷,均藏日本内阁文库。除了官刊之外,民间也广为刊刻,其间书名亦有变化,而内容或有增删,但基本相同。现将流传的重要明刊本列表如下:
  书  名版  本编刊者馆  藏
  对类二十卷明正统十二年司礼监新刊本北京清华大学图书馆
  对类二十卷明经厂本日本内阁文库对类二十卷明经厂本日本内阁文库
  对类二十卷嘉靖二十九年序刊本日本东大文研所
  对类二十卷嘉靖四十三年勿斋重刊本日本蓬佐文库
  对类二十卷新安吴勉学重刊本日本国会图书馆
  新刻陈明卿先生对类会海二十卷金阊山玉堂刊本
  明陈仁锡编日本神户市立图书馆缥缃对类大全二十卷
  明刊本明屠龙序(精选)缥缃会海对类二十卷明刊本明吴望校编日本国士馆
  建邑书林南阳郡鼎镌会海对类二十卷万历二十五年序葆和堂刊本明吴望校编日本国会图书馆
  诗文切玉对类正宗十九卷  首一卷日本明治十六年刊本明唐居子编注,日本丰岛毅训点日本内阁文库等

  三、《对类》分类的基本规则

  《对类》一书把传统的对语拆开,按照对偶的规则编排,形成一个对语的语料库。这个语料库的编排结构就是对偶的规则。我们这一-节以《诗词赋通用对类赛大成》及正统本《对类》为中心讨论其基本规则。
  1.总体构架:对语的四个方面与分类的四个层次
  在传统的对偶中,涉及四个方面的法则:门类、字数、平仄、虚实(虚实中又分死活)。要求门类相同或相近,字数相同,平仄相反,虚实死活相同。《对类》就是根据这四个原则编排的。这四个原则体现在本书的结构上形成全书的几个结构层次:第一个层次是分门,本书共分天文、地理等二十门;第二个层次是字数,一门之内,再按字数分类,一字类、二字类、三字类、四字类,因为对语的基本规则到四字基本已经涵盖,所以不列五字、六字等;第三个层次是在门之内再按照语义的相关性及虚实死活性质划分为若干小类;第四个层次是在各小类之中,再按平仄分类。
  我们以“天文门”为例列表如下:
  二
  虚+实活+死平+平行云、流星、飞烟、飘霜
  偏正、动宾虚+实活+死仄+平震雷、落霞、断云、起烟
  偏正、动宾虚+实活+死仄+仄
  落日、落雪、降雨、闪电偏正、动宾虚+实活+死
  平+仄回雪、飞电、飞雨、零露
  偏正、动宾《对类》的编者大概认为,这些都是偏正结构,所以注此类与“天长永日”类互用。
  4.实字+虚死字
  这种组合是将一字类中的实字与虚死字的组合,以天文门为例,即一字类中“天日第一”小类与“高厚第二”小类的组合,也就是名词与形容词的组合。
  门小类虚  实死  活平  仄例  词语法结构
  天文门天高日远第九
  实+虚死+死平+平
  天高、风斜、星明、云轻主谓
  实+虚死+死仄+平
  日迟、日明、露清、雨微主谓
  实+虚死+死仄+仄
  日远、月淡、雨骤、雪大主谓
  实+虚死+死平+仄
  天阔、风细、云静、星灿主谓
  5.实字+虚活字
  这租组合是一字类中实字与虚活字的组合,以天文门为例,即“天日第一”小类与“吹照第二”小类的组合,也就是名词与动词的组合。
  门小类虚  实死  活平  仄例  词语法结构
  天文门风吹日照第十
  实+虚死+活平+平
  风吹、云遮、星浮、天垂主谓
  实+虚死+活仄+平
  日移、月横、露垂、雨飘主谓
  实+虚死+活仄+仄
  日照、雨润、露滴、雪落主谓
  实+虚死+活平+仄
  风入、烟抹、云起、云破主谓
  6.虚死字+虚死字
  这种组合是一字类中两个虚死字之间的组合,以节令门为例。
  门类
  虚  实死  活平  仄例  词备  注
  节令门
  融和凛冽五七
  虚+虚死+死平+平
  融和、冲和、芳菲、繁华
  虚+虚死+死仄+平
  惨凄、寂寥、郁陶
  虚+虚死+死仄+仄
  凛冽、料峭、酷烈、炽热
  虚+虚死+死平+仄
  和畅、明媚、潇洒、清爽
  7.虚活字+虚活字
  这种组合是一字类中两个虚活字的组合,以节令门为例。
  门类虚  实死  活平  仄例  词备  注
  节令门翻成变作五四
  虚+虚活+活平+平
  翻成、翻为、来临、凝成
  虚+虚活+活仄+平
  酿成、化成、豁开、扇来
  虚+虚活+活仄+仄
  变作、化作、转作、减却
  虚+虚活+活平+仄
  凝作.虚死字+虚活
  这种组合是字类中虚死字与虚活字的组合,以人事门为例。
  门类虚  实死  活平  仄例  词备  注
  人事门闲游静坐第十
  虚+虚死+活平+平闲游、高歌、遥闻、深居
  虚+虚死+活仄+平浅斟、稳骑、巧逢、密铺此栏出“高攀斟酌十二”
  虚+虚死+活仄+仄静坐、信步、暗想、近看
  虚+虚死+活平+仄闲步、遥望、高卧、低唱
  9.虚活字+虚死字
  这种组合是一字类中虚活字与虚死字的组合,以宫室门为例。
  门类虚  实死  活平  仄例  词备  注
  宫室门居高养拙四十一
  虚+虚活+死平+平
  居高、临高、临清、通幽
  虚+虚活+死仄+平扫宽、扫平
  虚+虚活+死仄+仄养拙、眺远、望远、卜筑
  虚+虚活+死平+仄寻胜、藏密、居陋
  10.半实字、半虚字的组合方式
  在《对类》中,半实字、半虚字及其与虚死字、虚活字之间的组合关系,与实字的相关组合方式相同,此从略。

  四、对语生成的基础:核心单字及其分类

  对语的最小单位是单字,最小的对是一字对,如天对地,云对雨,由此而增字,为二字对、三字对,如此类推。因而单字是对语的基础。在《对类》中,各门中的一字类是该门的核心单字,这些单字是组合对语的基础。
  前面说《对类》的分门基本上是按照事物来分类的,也就是王力先生所说的名词的范畴。但是,《对类》的分门并非如此简单。更值得注意的是,此书在各门中,也列出了可以跟该门实字搭配的虚字、半虚字等。用现代的术语说,就是它不仅把名词分了门类,也把动词、形容词做了相关的划分。以天文门的一字类为例:
  门 类 小类 虚实 死活 平仄 例  字 通  用
  天文门 一字类 天日第一 实字 死
  平 天、乾、空、穹、阳、曦…… 与“地理门”山水小类通用
  仄 日、照、晷、曜、月、魄……
  高厚第二
  虚字 死 平 高、层、长、清、疏、微……
  仄 厚、大、远、丽、皎、缺……
  吹照第三   虚字 活
  平 吹、飘、烘、腾、舒、升……
  仄 照、晒、曝、覆、盖、震……
  声色第四 半实 死
  平 声、光、威、华、音、文……
  仄 色、彩、片、气、晕、影……

  天文门一字类共有四个小类,这四个小类包括了与“天文门“在意义上及组合功能上相关的单字,我们或可称之为天文类字群。一字类实际上是本门的核心用字。这些字既包括表示本门的事物的实字,也包括与该门实字搭配的虚字。“天文门”一字类,共分四个小类:“天日第一”,此是天文门的基本名词,也就是实字。“高厚第二”,这是与天文门实字搭配的形容词,也就是虚死字。“吹照第三”,乃是与天文门实字搭配的动词,即虚活字。“声色第四”是表示天文门声色等形态的名洞,即半实字。这些小类又各分平仄两类。
  “高厚第二“与“吹照第三”都是与天文门实字搭配的虚字,这些虚宇所以被入本门大体有两个依据:一是这些虚字从语义上原本就与天文相关。如“吹”字,注释说:“风鼓动万物”;“照”字是“日月所照也”。二是与本门实字常见搭配。如“高”、“厚”。
  再以“地理门”为例:
  门 类 小类 虚实 死活 平仄 例  字 通  用
  地理门 一字类 山水第一 实字 死
  平 山、峰、岭、峦、岩、崖…… 与天文门天日类通用
  仄 水、海、济、渚、岸、壑……
  州县第二 实字 死
  平 州、军、都、邦、关、畿……
  仄 县、邑、府、国、市、郭……
  深浅第三 虚字 死
  平 深、危、巍、平、低、澄……
  仄 浅、渺、净、急、远、狭……
  流峙第四 虚字 活
  平 流、浮、涵、飞、围、埋…… “活”,《诗词赋通用对类赛大成》作“生”
  仄 峙、耸、浸、涨、绕、拍……
  地理门的单字分四个小类。属于实字的有“山水第一”与“州县第二”。前者是自然地理相关的实字,后者是与行政区划相关的实字。“深浅第三”是可以与本门实字搭配的形容词,“流峙第四”是可以与本门实字组合的动词。
  在一门之内,小类的划分表示可以组成对语的范围。如天文门,应该是在小类内组合成对,比如“山水”小类内相对,“流峙”小类内相对。一门中的某小类可以与他门的小类相通用。比如天文门“天日”与与地理门“山水”类可以通用,也就是“天”可以与“地’相对。

  五、单字的组合与二字语的生成

  对语有一字对、二字对、三字对等等,对必须有上、下句,但单句是基础。那么,单句是如何生成的?《对类》中揭示了这种生成机制及规则。古人就是把核心字通过一定的规则进行组合,由一字与一字的组成生成二字语,再由同样的规则生成三字、四字语以至更长句子。其中二字语是对语生成的基础。其生成方式就是一字类各小类内部或相互之间的组合。兹分述于下:
  1.实字+实字
  实字组合有两种方式,一是本门内部的一字类中的实字组合,二是本门与他门实字的组合。现分述如下。
  (1)本门内部的实字组合。
  本门内部实字组合即实字类的内部组合。其组合方式因平仄关系的不同可以有四种,以天文门为例,列表如下:
  门 小类 虚  实 死  活 平  仄 例  词 语法结构
  天文门 天日第一
  实+实 死+死 平+平 乾坤、阴阳、风云 并列
  实+实 死+死 仄+平 斗牛、日星、雪霜 并列
  实+实 死+死 仄+仄 日月、雪月、雨露 并列
  实+实 死+死 平+仄 天日、星月、云月 并列
  (2)本门实字与其它门实字的组合。
  本门实字与其它门实字的组合,《诗词赋通用对类赛大成》及正统本《对类》分别标以“地理”、“时令”等。在《对类正宗》本,本门之内的组合称为“本门正类”,与其它门的组合,则称为“小地理门”、“小时令门”等。今以天文门与其他门实字组合为例,列表如下:
  门 地理 花木 鸟兽 宫室 器用 人物 身体 声色 方隅
  天文门 平平 江风 荷风 阳鸟 窗风 樯用 尧天 云头 青天 东风
  仄平 陇云 柳烟 日鸟 寺云 枕风 舜天 雪肌 彩云 北风
  仄仄 海月 杏雨 月兔 院月 笠雪 舜日 雨脚 皓月 朔雪
  平仄 江月 梅月 天马 庭月 舟月 羲日 云脚 红雨 东日
  2.虚死字+实字
  这种组合是将一字类中的虚死字与一字类中的实字组合,用现代语言学术语说就是形容词加名词组合。以天文门为例,也就是一字类中“高厚第二”小类与“天日第一”小类的组合。《对类》二字类之“长天永日第八”即是这种组合,其组合关系也以平仄关系分为四种。今列表如下:
  门 小类 虚  实 死  活 平  仄 例  词 语法结构
  天文门 长天永日第八 虚+实 死+死
  平+平 长天、高空、清霄、浮云 偏正
  虚+实 死+死 仄+平 昊天、太阳、淡云、惠风 偏正
  虚+实 死+死 仄+仄 永日、皎月、好雨、大雪 偏正
  虚+实 死+死 平+仄 迟日、残月、初雪、香雾 偏正
  3.虚活字+实字
  这种组合是将字类中的虚活字(动词)与实字搭配组合。有些动词与名词搭配,动词部分明显起修饰作用,属于偏正结构,有些像“起烟”、“飘霜”、“回雪”单就词语本身言,比较偏向于动宾结构,但在具体诗句当中亦可成为偏正结构。以天文门为例。
  门 小类 虚  实 死  活 平  仄 例  词 语法结构
  天文门 行云落日十二
  虚+实 活+死 平+平 行云、流星、飞烟、飘霜 偏正、动宾
  虚+实 活+死 仄+平 震雷、落霞、断云、起烟 偏正、动宾
  虚+实 活+死 仄+仄 落日、落雪、降雨、闪电 偏正、动宾
  虚+实 活+死 平+仄 回雪、飞电、飞雨、零露 偏正、动宾
  《对类》的编者大概认为,这些都是偏正结构,所以注此类与“天长永日”类互用。
  4.实字+虚死字
  这种组合是将一字类中的实字与虚死字的组合,以天文门为例,即一字类中“天日第一”小类与“高厚第二”小类的组合,也就是名词与形容词的组合。
  门 小类 虚  实 死  活 平  仄 例  词 语法结构
  天文门 天高日远第九
  实+虚 死+死 平+平 天高、风斜、星明、云轻 主谓
  实+虚 死+死 仄+平 日迟、日明、露清、雨微 主谓
  实+虚 死+死 仄+仄 日远、月淡、雨骤、雪大 主谓
  实+虚 死+死 平+仄 天阔、风细、云静、星灿 主谓
  5.实字+虚活字
  这租组合是一字类中实字与虚活字的组合,以天文门为例,即“天日第一”小类与“吹照第二”小类的组合,也就是名词与动词的组合。
  门 小类 虚  实 死  活 平  仄 例  词 语法结构
  天文门 风吹日照第十
  实+虚 死+活 平+平 风吹、云遮、星浮、天垂 主谓
  实+虚 死+活 仄+平 日移、月横、露垂、雨飘 主谓
  实+虚 死+活 仄+仄 日照、雨润、露滴、雪落 主谓
  实+虚 死+活 平+仄 风入、烟抹、云起、云破 主谓
  6.虚死字+虚死字
  这种组合是一字类中两个虚死字之间的组合,以节令门为例。
  门 类 虚  实 死  活 平  仄 例  词 备  注
  节令门 融和凛冽五七
  虚+虚 死+死 平+平 融和、冲和、芳菲、繁华
  虚+虚 死+死 仄+平 惨凄、寂寥、郁陶
  虚+虚 死+死 仄+仄 凛冽、料峭、酷烈、炽热
  虚+虚 死+死 平+仄 和畅、明媚、潇洒、清爽
  7.虚活字+虚活字
  这种组合是一字类中两个虚活字的组合,以节令门为例。
  门 类 虚  实 死  活 平  仄 例  词 备  注
  节令门 翻成变作五四
  虚+虚 活+活 平+平 翻成、翻为、来临、凝成
  虚+虚 活+活 仄+平 酿成、化成、豁开、扇来
  虚+虚 活+活 仄+仄 变作、化作、转作、减却
  虚+虚 活+活 平+仄 凝作
  8.虚死字+虚活
  这种组合是字类中虚死字与虚活字的组合,以人事门为例。
  门 类 虚  实 死  活 平  仄 例  词 备  注
  人事门 闲游静坐第十
  虚+虚 死+活 平+平 闲游、高歌、遥闻、深居
  虚+虚 死+活 仄+平 浅斟、稳骑、巧逢、密铺 此栏出“高攀斟酌十二”
  虚+虚 死+活 仄+仄 静坐、信步、暗想、近看
  虚+虚 死+活 平+仄 闲步、遥望、高卧、低唱
  9.虚活字+虚死字
  这种组合是一字类中虚活字与虚死字的组合,以宫室门为例。
  门 类 虚  实 死  活 平  仄 例  词 备  注
  宫室门 居高养拙四十一
  虚+虚 活+死 平+平 居高、临高、临清、通幽
  虚+虚 活+死 仄+平 扫宽、扫平
  虚+虚 活+死 仄+仄 养拙、眺远、望远、卜筑
  虚+虚 活+死 平+仄 寻胜、藏密、居陋
  10.半实字、半虚字的组合方式
  在《对类》中,半实字、半虚字及其与虚死字、虚活字之间的组合关系,与实字的相关组合方式相同,此从略。

  六、三字、四字语的生成

  三字语的生成方式,是在二字语基础上加一字而成。 四字语则是两个二字语组成。三字、四字语的组合隶属于各门,门中分小类,但已不再标虚实、死活,只分平仄,而平仄仅计末一字。 小类的划分依据内容及短语的结构。以天文门为例。
  门类小    类平仄例  语
  天文门三字类一江风千里月八四
  平半江风、一溪风、一林风、一潭星……
  仄千山月、一窗月、半窗月、千山雨……
  雨生凉风解冻一百七
  平雨生寒、雨凝寒、雨送凉……
  仄风布暖、风滴暑、日亭午……
  酒旗风书案雪百十二
  平酒帘风、渔笛风、钓丝风……
  仄钓船雪、樵笠雪、书窗月……
  四字类
  日月星辰风雨霜露百十三
  平月露风云、雨露雪霜……
  仄雪霜风雨、风雷雨雹……
  地阔天开云行雨施百十八
  平地平天成、雷厉风飞……
  仄天覆地载、风调雨顺……
  三辰五星五风十雨百廿六
  平两曜五星、九曜三辰……
  仄参天两地、两仪万象……
  《对类》的单字组合至四字而止,因为从一字组合到四字,其组合方式已经可以涵盖四字以上的各种组合。

  七、对的规则与方式

  前面说《对类》是对语的语料库,这个语料库是按照对偶的规则编排的,但是书中各门并没有给出现成的对语。而第二十卷为“古今巧对全集”(《诗词赋通用对类赛大成》,正统本作“巧对门”),列出了从二字类到十三字类的现成对语,每小类中再天文门等。这些可以作为对语的典范,不过这些对语是以巧为特征的。如二字对“天龙”对“地虎”、“竹郎”对“木客”等,三字对有“满天星”对“速日雨”、“嵩山高”对“蜀水浊”等。
  现存的元刊本《诗词赋通用对类赛大成》中并没有关于如何运用这个语料库作对子的论述。但正统本及其它明刊本《对类》卷首所载的《习对启蒙格式》及《习对歌》对对偶规则作了归纳。《习对歌》说:
  平对仄,仄对平。反切要分明。有无虚与实,死活重兼轻。实对实、虚对虚,轻重莫偏枯。
  《习对启蒙格式》说:
  虚字对虚,实字对实,半虚半实者亦然。最是死字不可对以活字,活字不可对以死字。此而不审,则文理谬矣。
  以上所说的虚实死活字同类相对的法则,一直到清末还被视为不变的法则。清末《对类引端》⑨卷首“对联略述”云:“其法乃平对仄,仄对平,实字对实字,虚字对虚字,活字对活字,半虚实字对半虚实字。”正统本等明本《对类》卷首的《习对歌》乃是分门的对语,如“时令对”一首云:“春对夏,夜对晨。夏至对秋分。重阳对七夕,上巳对清明。三百枯棋消永昼,十千美酒赏芳辰。”这些对语正符合《对类》所体现的对偶法则。
(本文作者系香港中文大学中国语言及文学系教授)

注:本独文的相关研究受到香港研究资助局的资助,项目号:456812。
①《金明馆丛稿二编》(北京:中华书局,2001年),页248。
②张志公《传统语文教育初探》曾提及本书,说:“这本书可能是宋元之际编印的,现存明初刊本。以后有好些种都是以它为基础增删修改的。"(上海:上海教育出版社,1962年初版,1979年重印),页101。
③原书藏美国哈佛大学哈佛燕京图书馆,本文所据为《中国古籍海外珍本丛刊·美国哈佛大学哈佛燕京图书馆藏中文善本丛刊)影印本,(北京:商务印书馆,桂林:广西师范大学出版社,2003年),第30册。
④此本书末有“正统十二年五月初二司礼监新刊”两行。全书收入《国库全书存目丛书》子部第224册。
⑤《汉语诗律学》(上海:上海教育出版社,2002年)页158。
⑥同上注,页172。王先生所说的“霜”、“冰”,在传统的分类中其归属是不同的,如在《初学记》中“霜”属天部,而“冰”属地部,这是因为在古人的观念中,霜是天上下的,而冰是地上结的。但在《对类》中则“霜”与“冰”都属于天文门。
⑦此一点本人已在拙文《中国古代的声律启蒙读物:〈声律启蒙〉及其他》一文中论及,将刊载于《岭南学报》复刊第一期。
⑧吕叔湘、王海棻编《马氏文通读本》(上海:上海教育出版社,2000年),页48。
⑨卷首有光绪六年〔1990〕蒲砚香书屋主人誌。澳门:典文出版社影印本。

 楼主| 发表于 2021-2-28 19:54:24 | 显示全部楼层
1.png
2.png
3.png
4.png

 楼主| 发表于 2021-2-28 19:56:27 | 显示全部楼层
5.png
7.png
6.png
8.png

 楼主| 发表于 2021-2-28 19:57:11 | 显示全部楼层
9.png
10.png
 楼主| 发表于 2021-2-28 20:09:44 | 显示全部楼层
本帖最后由 孙逐明 于 2021-2-28 20:39 编辑

叶子彤《联律通则导读》
  关于诗词对联中『词语对仗』这一要求的本质内容,我们可以根据自己的知识结构与理解能力,从以下角度上来进行把握:一、古人对偶理论的『字类虚实相对』。古人把汉字总体上分为『实字』和『虚字』两大类,『实对实,虚对虚』即可构成对偶。为了使对仗更加精工,又将实字根据字义细分成很多的小类,以实字相对为宽对,以同小类实字相对为工对;虚字则又被分成『死』『活』两类,以修饰形容其它字的虚字为『死字』,以表示动作的虚字为『活字』,然后各自相对。工对还包括数目、颜色、方位等字的各自相对,以及复音词中双声、叠韵等连绵字的相对。


按:此文可以作《联律通则导读》的参考。




 楼主| 发表于 2021-2-28 20:16:14 | 显示全部楼层
本帖最后由 孙逐明 于 2021-2-28 20:22 编辑

张健教授的这段话十分重要:

1.总体构架:对语的四个方面与分类的四个层次
    在传统的对偶中,涉及四个方面的法则:门类、字数、平仄、虚实(虚实中又分死活)。要求门类相同或相近,字数相同,平仄相反,虚实死活相同。《对类》就是根据这四个原则编排的。这四个原则体现在本书的结构上形成全书的几个结构层次:第一个层次是分门,本书共分天文、地理等二十门;第二个层次是字数,一门之内,再按字数分类,一字类、二字类、三字类、四字类,因为对语的基本规则到四字基本已经涵盖,所以不列五字、六字等;第三个层次是在门之内再按照语义的相关性及虚实死活性质划分为若干小类;第四个层次是在各小类之中,再按平仄分类。

按:词性一致论的错误要害是王力先生的“词”是“语法功能的分类。而古代的字类是“语义的分类”。差之毫厘失之千里。
   ,
所以,王力先生后来自我反思说:我在‘对联文学’(对对子)上看词类的客观存在,我说对对子的时候,名词对名词,形容词对形容词,动词对动词,虚词对虚词,其实是不对的。对对子实际是概念对概念,而不是同类的词相对。概念和词性虽然是密切联系的,并不是同一的东西,我那样混为一谈,仍然是不对的。




 楼主| 发表于 2021-2-28 21:37:51 | 显示全部楼层
本帖最后由 孙逐明 于 2021-2-28 21:56 编辑

有些人实在是蠢极了,连这点简单的逻辑推理都听不懂:


第一、古人宽对只要求要求“实对实、虚对虚、活对活、死对死”,即可成对;而所谓虚实死活,实际上只有三个字类:实字、活字和死字;也就是说,只要求“实字对实字、活字对活字、死字对死字”,即可成对;


第二、即便按你们的逻辑,把实字看成名词,把活字看成动词,把形容词看成死字,那么剩下的数词、量词、代词、副词、介词、连词、助词和叹词,它们属于什么字类?它们总不可能是实字和活字吧?它们除了都是死字之外,难道还有其它出路不成?


第三,也就是说,形容词、数词、量词、代词、副词、介词、连词、助词和叹词通通都是死字,那么它们自然可以无条件地互对,是不是?


结论:根据上面的逻辑,古代宽对法则是:名词对名词,动词对动词,其它的词类通通可以互对。


也就是说,只要识别名词和动词,其余的词类根本没有必要去识别它们是什么词类,反正都可以无条件地互对,是吧?


请问,你们死死抓住不放的词性一致论有屁用?



 楼主| 发表于 2021-3-1 09:07:18 | 显示全部楼层
本帖最后由 孙逐明 于 2021-3-1 09:25 编辑

张健教授文章补充于下
 楼主| 发表于 2021-3-1 09:08:48 | 显示全部楼层
11.png
12.png
您需要登录后才可以回帖 登录 | 立即注册

本版积分规则

QQ|手机版|小黑屋|中华诗词论坛

GMT+8, 2026-3-31 03:37

备案号:辽ICP备2022011476号  辽公网安备21130202000468号

Powered by Discuz! X3.4 Licensed

© 2001-2023 Discuz! Team.

快速回复 返回顶部 返回列表